
曾經的東南大學,在繼承了原南京大學工學院,以及多所名牌大學的優勢學科資源之后,便躋身國內一流理工類大學,成為新中國“四大工學院”、“建筑老八校”之一。從此,這所根基深厚的理工院校,就憑借多個強勢學科開始了在國內院校學科建設的領航之旅。
在發展過程中,東南大學又先后合并了南京地質學校、南京鐵道醫學院、南京交通高等專科學校,進一步提升了學科實力,多個學科成為國內院校的“天花板”。

東南大學
如今的東南大學,不僅不再是單一的“工學院”,而是發展成為一所以工科為特色、多學科協調發展的綜合性大學。毋庸置疑,它的工科學科優勢依然顯著,而理學、醫學、人文社科類同樣不甘落后。
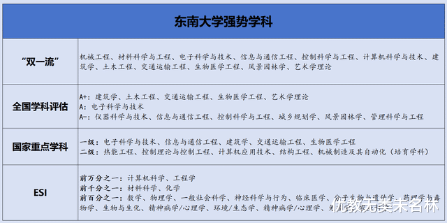
在“雙一流”中,東南大學共有12個學科入選“世界一流學科”建設名單—— 除了11個工學學科之外,還有藝術學理論學科,入圍學科總數并列全國第八位,工科類學科數量則僅次于清華、北大,與浙大并列第三。
在第四輪學科評估中,東南大學有建筑學、土木工程、交通運輸工程、生物醫學工程、藝術學理論等5個學科獲得A+,A類學科有12個。由于第五輪學科評估沒有官方公布的結果,這里就不多加討論了。
同時,東南大學的電子科學與技術、信息與通信工程、建筑學、交通運輸工程、生物醫學工程等5個學科為一級學科國家級重點學科。
在世界范圍內,東南大學的表現同樣不遑多讓。迄今為止,東南大學已有17個學科進入ESI世界前百分之一,其中計算機科學位居全球第4位,工程學位居全球第13位,穩居ESI世界前萬分之一行列,躋身世界一流水平。

東南大學優勢學科
下面就來具體看看,東南大學的工科究竟是怎樣的實力。
①建筑學
與建筑相關的學科,曾經是東大引以為傲的學科,也是其作為原“建筑老八校”之一的真正實力:建筑學為A+學科、一級學科國家級重點學科,也是“世界一流學科”建設的實力擔當。
脫胎于原國立中央大學的東大,其建筑學院的前身便是為原國立中央大學建筑系,是中國現代大學教育史上第一個具備完整意義的建筑系(科)。這里不僅走出了中國建筑四杰中的三位——楊廷寶、童寯和劉敦楨,也培養了國家最高科學技術獎獲得者、人居環境科學創建者——吳良鏞院士等一大批在現代建筑領域有著卓越成就和巨大影響力的大師級人物。
時至今日,與建筑相關的建筑學、城鄉規劃學、風景園林學等學科,都是東大的強勢學科。即使建筑行業的發展進入緩慢期,但東大在高端建筑的地位依然無可比擬。東大建筑學院創設了建筑系、城市規劃系、景觀學系,以及建筑歷史與理論研究所、建筑科學與技術研究所、美術與設計研究所、建筑運算與應用研究所。
2020年,由東大建筑學院王建國院士牽頭的“中國城鎮建筑遺產多尺度保護理論、關鍵技術及應用”成果,榮膺國家科技進步一等獎。

②土木工程
東大的土木工程學科辦學始肇于1923年國立東南大學土木工程系,創始人是茅以升先生,百年來一直走在國內土木工程領域的前列。今天東大的土木工程學科在第四輪學科評估中獲評A+,入選“雙一流”。據稱,該學科在全國第五輪學科評估中延續了上一輪佳績。
在東大的土木工程學院,名師薈萃,設立了六個系和一個實驗中心,打造了由4名長江學者特聘教授、5名國家杰青領銜的科研、師資團隊,創建了長大橋梁安全長壽與健康運維全國重點實驗室、智慧建造與運維國家地方聯合工程中心、國家預應力工程技術研究中心、玄武巖纖維生產及應用技術國家地方聯合工程研究中心等行業領先的科研平臺。
由呂志濤院士主導的“現代預應力混凝土結構關鍵技術創新與應用”項目,奪得2014年度國家科技進步獎一等獎。

③交通運輸工程
東大的交通運輸工程學科可追溯到上世紀二、三十年代的國立東南大學交通運輸系及國立中央大學土木工程系的路工組,在組建南京工學院之后,便成立了土木工程系道路教研組。如今,該學科為國家級重點學科,在學科評估中為A+,入選“雙一流”。
在東大的交通學院,打造了一支由交通工程領域的學科領軍人物組成的教學、科研隊伍,其中就包括著名的道路、橋梁及交通工程專家黃衛院士,國內第一位交通工程學科博士王煒教授,聯網交通應用專家冉斌教授等。
在這些學術領軍人物的帶領下,金沙電玩app學院建成了新型道路材料國家工程實驗室、國家道路管理工程技術研究中心東南大學分中心、現代交通技術協同創新中心等行業領先的科研平臺,成為今天超高速鐵路、智慧交通、智能交通系統、新型道路材料等領域技術創新的重要力量。

④計算機科學與技術
東大的計算機科學與技術起源于1960年建立的“解算裝置及技術”專業,如今整合資源成立了計算機科學與工程學院、軟件學院、人工智能學院,成為計算機科學領域重要的科研和人才培養基地。
最近些年,東大的計算機科學突飛猛進,已經躋身國內頂尖水平,入選“世界一流學科”建設名單。該學科在2024年首次進入ESI全球前萬分之一,東大也成為繼清華大學之后國內第二所入圍的頂尖高校。
學院聘請李幼平院士(雙聘)坐鎮,創建了計算機網絡和信息集成教育部重點實驗室、新一代人工智能技術與交叉應用教育部重點實驗室、江蘇省網絡與信息安全重點實驗室等平臺。多年來,這里走出了無數計算機科學相關的優秀人才,培養了劉盛綱院士、黃如院士、韋鈺院士等行業領軍人物。世界第一塊現場可編程超材料,以及國內第一臺數字積分計算機、第一臺智能裝配機器人、首創的電視末制導技術等,都誕生于這里。

⑤信息與通信工程
東大在信息技術領域極具優勢,尤其是在毫米波通信、移動通信5G和6G、芯片EDA等領域的實力,令其他院校難以望其項背。
東大的信息技術學科可以追溯到1923年的國立東南大學電機工程系和之后的中央大學電機工程系,是國內最早一批建立的信息技術相關專業。在全國院系大調整中,南京工學又先后融入了浙大、復旦、交大、廈大等院校的電信工程、無線電等專業,實力進一步提升。今天,東大的信息與通信工程均為一級學科國家級重點學科,被列入“世界一流學科”建設名單,在第四輪學科評估中獲評A-。
依托強大的學科實力建立的移動通信國家重點實驗室、毫米波國家重點實驗室、紫金山實驗室等平臺,都是國際領先的科研平臺,先進技術引領,頂尖人才薈萃。
著名通信學專家、中國科學院院士尤肖虎,是東南大學移動通信國家重點實驗室主任,也是紫金山實驗室主任兼首席科學家;擔任毫米波國家重點實驗室主任的崔鐵軍,也是中國科學院院士,同時擔任張江國家實驗室太赫茲研究所所長;2025年剛剛當選為中國科學院院士的洪偉,同樣是電磁場與微波技術的領軍人物。
迄今為止,東大已經憑借在信息技術領域的重大成果榮獲國家自然科學獎二等獎、國家技術發明獎一等獎、國家科技進步獎特等獎等榮譽。

⑥電子科學與技術
東大的電子科學與技術學科為一級學科國家級重點學科,在第四輪學科評估中為A,入圍“世界一流學科”建設名單。根據東大的說法,該學科在第五輪學科評估中已經進入最頂級序列。在《中國大學及學科專業評價報告》中,東大的電子科學與技術專業連續多年位居全國第一。
這里云集了多位電子領域的領軍人物,有國家杰青、國家優青等高層次人才10人,還聘請了諾貝爾物理學獎獲得者、法國科學院院士AlbertFert教授;高分辨電子顯微學奠基人之一,中國科學院外籍院士SumioIijima教授等多名國內外著名學者擔任客座教授和兼職教授。
依托在電子科學與技術學科的強大實力,東大創建了有共建的數字感知芯片技術全國重點實驗室,設有光傳感/通信綜合網絡國家地方聯合工程研究中心、新型顯示國家技術創新中心(視覺健康與感知創新平臺)等平臺,在物理電子、電路與系統、集成電路等領域有突出優勢。

⑦生物醫學工程
1984年9月,韋鈺院士創建了生物醫學工程及儀器系,直到2006年8月成立了生物科學與醫學工程學院。這里曾經建立了全國第一個“生物電子學”博士點,生物醫學工程是是一級學科國家重點學科,入選國家“雙一流”學科,在2007、2012年的生物醫學工程學科全國評估中排名第一,在第四輪學科評估為A+,是國內生物醫學工程學科當之無愧的王者。
如今,學院由韋鈺院士親自坐鎮,建立了完善的高層次人才培養與高水平科學研究體系,設立了生物醫學工程、生物信息學、腦與學習科學、智能醫學工程等4個系。
在韋鈺院士等人的主導下,學院創建了生物電子學國家重點實驗室,器官芯片學科創新國家111引智基地,以及兒童發展與學習科學教育部重點實驗室、江蘇省生物材料與器件重點實驗室等多個省部級科研平臺,在基因組測序與生物信息分析、生物與醫學納米技術、生物醫學材料與器件等方面的研究走在國際前列。

當然,東大的優勢學科遠不止這些學科,儀器、控制、材料等工科學科,以及藝術學、管理學等人文社科類學科,東大同樣實力強勁。這不僅源于東大身為“四大工學院”之一對工學的堅守,也是其今天作為有責任、有擔當的綜合性大學,對培養國家所需要人才的追求。

備案號: